Learning from cannon trajectories: Statistical example
Note: this example is the same as the deterministic case until you get to the inference section below. If you ran through that example you can safely skip to that part of the notebook.
One day for no particular reason you take your cannon and go to the park to shoot off some cannonballs. You can control the launch angle,
and the launch velocity,
of each shot. On top of that, the wind is blowing and your shots will be affected by wind resistance. But, your cannon is very unsteady and wobbles constantly, randomly varying the initial velocity and angle of each shot. Plus because the wind is randomly blowing, wind resistance varies each time you shoot
a new cannonball.
Your friend is standing (well downrange!) and can measure the trajectory of each shot – it’s vertical and horizontal distance traveled at each point in time. Because of the random variation affecting the cannon each time you fire, each trajectory will be slightly different.
Can your friend infer the statistical distributions of the launch angle, velocity, and the wind resistance by observing enough shots?
First grab the packages we need
We’ll also set a default tensor type.
[1]:
# Setup what we need
import sys
sys.path.append('../..')
import matplotlib.pyplot as plt
import tqdm
import numpy as np
import scipy.stats as ss
import torch
torch.manual_seed(62)
torch.set_default_dtype(torch.float64)
from pyzag import ode, nonlinear, stochastic
import pyro
from pyro.infer import SVI, Trace_ELBO, Predictive
Define the model
Our model can be defined as a system of ordinary differential equations of the form

and

where
is a vector of two components containing the x and y velocity of the cannonball,
is a vector giving the position of the ball,
is a vector defining graviational acceleration, and
is a constant related to the wind resistance experienced by the ball in flight. We can expand this vector description into explicit equations for the
and
components of the velocity:

where
is now the regular scalar gravitational acceleration.
We can trivially do this for the position as well:

In addition, we need initial conditions for the velocities, which we can define as:

where
is the cannon launch angle and
is the magnitude of the scalar launch velocity. We will let the position of the cannon be zero, i.e.
.
Rate form
In pyzag we can split the definition of the model into a couple of parts. The first is just the mathematical definition of the ODE. We need to define this as the full system of four ODEs, two equations each for the velocity and the position. We’ll call this full system of equations
where
is a vector given by

In addition to implementing the rate form of the equations we defined above, we also need to define the Jacobian, given by

and return this value, along with the actual equations, as part of the forward operator. The reason we need the Jacobian is explained in the next cell.
[2]:
# Define the rate form of the model
class CannonRateForm(torch.nn.Module):
"""ODE equations defining the canon trajectories"""
def __init__(self, c, g, theta0, v0):
super().__init__()
self.c = torch.nn.Parameter(c)
self.h = torch.tensor([0, -g])
self.theta0 = torch.nn.Parameter(theta0)
self.v0 = torch.nn.Parameter(v0)
def forward(self, t, s):
"""Rate form and Jacobian of the model
Args:
t (torch.tensor): time (not actually used in this example!)
s (torch.tensor): concatenated velocity and position vectors
Returns:
s_dot (torch.tensor): the state rate, i.e. the rate of change of velocity and position
J (torch.tensor): the derivative of the state rate with respect to the state, i.e. the velocity and position.
"""
v = s[..., :2]
# Define the rate form
v_dot = self.h - self.c * v
s_dot = torch.cat([v_dot, v], dim=-1)
# Define the Jacobian
I = torch.eye(2, device=s.device).expand(v.shape + (2,))
zero = torch.zeros_like(I)
Jvv = -self.c.unsqueeze(-1) * I
Jzv = I
J = torch.cat(
[torch.cat([Jvv, zero], dim=-1), torch.cat([Jzv, zero], dim=-1)], dim=-2
)
return s_dot, J
def y0(self, tshape):
"""Define the model initial conditions"""
z = torch.zeros_like(self.theta0)
y0 = (
self.v0
* torch.cat([torch.cos(self.theta0), torch.sin(self.theta0), z, z], dim=-1)
).expand(tshape + (4,))
return y0
We will be changing these values a lot below, but let’s define the model with some reasonable values for the parameters
,
, and
and give a value for the gravitational acceleration:
[3]:
c = torch.tensor([1.0])
g = torch.tensor([1.0])
theta0 = torch.tensor([torch.pi / 4])
v0 = torch.tensor([1.0])
rate_model = CannonRateForm(c, g, theta0, v0)
Discrete equation
Next we need to apply a numerical time integration scheme to this ODE so that we end up with a discrete (generally) nonlinear system of equations. We’ll use the Backward Euler scheme here, which will transform the ODE into an implicit system of algebraic equations we need to solve to find the next set of velocities and positions as we march through the trajectory in time. Specifically, the Backward Euler scheme will give us the equations:

where
means the next time step,
means the previous time step,
means we have to evaluate the change in velocity using the velocities for the next step, making this an implicit equation, and
is the change in time from step
to
.
This equation has the form of a nonlinear recursive equation, as it is a residual equation relating the previous and next state of the canonball.
We can solve this implicit equation, for the general, nonlinear case, with Newton’s method provided we know the derivative of
with respect to the state
. This is the Jacobian we make you provide!
Luckily you don’t need to do anything here as pyzag comes with predefined models for applying numerical time integration.
[4]:
discrete_model = ode.BackwardEulerODE(rate_model)
Solving the model
Finally we need to define an object that will actually numerically solve our discrete equations. The inputs to this function will be the times at which we want solutions, the output will be the actual cannonball trajectories. This is often on you, the user, to define because you might want to do some postprocessing before you pass back the series of results. In our example the only postprocessing we’ll do is to return only the cannonball trajectories and not the velocity.
To solve the discrete equations we’ll use the RecursiveNonlinearEquationSolver class provided in the pyzag.nonlinear module. This object solves for the discrete trajectories in a way that allows us to vectorize some of the time integration cost by looking to integrate nchunk time steps at once. Additionally, this object takes other numerical hyperparameters related to how to numerically solve for the trajectories. The default values of these parameters are fine for this examp
[5]:
class Trajectory(torch.nn.Module):
def __init__(self, discrete_equations, nchunk = 1):
super().__init__()
self.discrete_equations = discrete_equations
self.solver = nonlinear.RecursiveNonlinearEquationSolver(self.discrete_equations, step_generator = nonlinear.StepGenerator(nchunk))
def forward(self, t):
n = len(t)
full_trajectory = nonlinear.solve_adjoint(
self.solver, self.discrete_equations.ode.y0(t.shape[1:-1]), n, t
)
return full_trajectory[...,2:]
[6]:
nchunk = 25 # Best value will depend on your system
model = Trajectory(discrete_model, nchunk = nchunk)
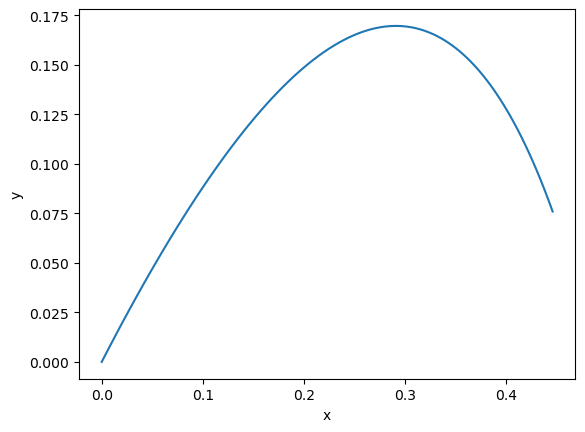
Simulating trajectories
Alright, let’s simulate some trajectories. Right now things are boring and all we can do is run a single trajectory. But let’s see what that looks like.
We have a couple more parameters to define, the time to consider and the number of time steps.
[7]:
stop_time = 1.0
ntime = 100
[8]:
# The unsqueeze here are for two reasons:
# 1) We've decided that even scalar inputs need to have a shape of (1,)
# 2) Our batch shape is (1,)
# So the shape of times should be (ntime,1,1)
times = torch.linspace(0, stop_time, ntime).unsqueeze(-1).unsqueeze(-1)
# Run the model
with torch.no_grad():
first_result = model(times)
plt.plot(first_result[:, 0, 0].detach(), first_result[:, 0, 1].detach())
plt.xlabel("x")
plt.ylabel("y")
plt.show()
Simulating more trajectories
Okay, now let’s generate some “data” to use in training the model. We’ll define a normal distribution for the launch angles, launch velocity, and constant “c” defining the wind resistance. We can change the shape of the model parameters and the input times to quickly sample a whole bunch of trajectories, after first sample the parameters.
[9]:
# Number of samples we want to generate
nsamples = 150
# Normal distribution parameters
c_loc = 1.0
c_scale = c_loc / 20.0
theta0_loc = torch.pi / 4
theta0_scale = theta0_loc / 20.0
v0_loc = 1.0
v0_scale = v0_loc / 20.0
# Actually sample the parameters
model.discrete_equations.ode.c.data = torch.normal(c_loc, c_scale, (nsamples,1))
model.discrete_equations.ode.theta0.data = torch.normal(theta0_loc, theta0_scale, (nsamples,1))
model.discrete_equations.ode.v0.data = torch.normal(v0_loc, v0_scale, (nsamples,1))
# We need times consistent with the batch size
times = torch.linspace(0, stop_time, ntime).unsqueeze(-1).unsqueeze(-1).expand((ntime, nsamples, 1))
# Go ahead and sample
with torch.no_grad():
data_results = model(times)
# This time we'll add some noise to the observations
noise = 0.001
data_results = torch.normal(data_results, noise)
plt.plot(data_results[..., 0], data_results[..., 1])
plt.xlabel("x")
plt.ylabel("y")
plt.show()
Inference
Now let’s try to infer the distribution of the initial shot angle and velocity and the wind resistance just from the observed trajectorijes. To do this we will use a Bayesian inference process called Stochastic Variational Inference and a hierachical statistical model.
The first thing to do is define the statistical model. A hierarchical model means that the actual values of our parameters
,
, and
will be selected randomly for each trajectory we observed (and we’re simulating to compare to these observations). But these values are not independently random, instead they are in turn sampled from higher level statistical distributions that provide values common to all the trajectories.
To make this a bit more clear, consider the values of
used in simulating the trajectories for a single step in the inference process. To determine what these values will be in a hierarchical model we first sample from a statistical distribution (here a normal distribution) one time to determine a mean value. We sample from a separate distribution (here a half normal distribution) one time to determine a standard deviation. We then sample from a (here normal) distribution with the
previously sampled mean and standard deviation a number of times, with independent samples, to determine the initial velocity for each trajectory we are trying to simulate.
pyzag has wrapper objects that will take a deterministic torch model and automatically convert it to a hierarchical statistical model. This class converts the model using mapping objects specifying how to convert each determininistic torch parameter to a distribution. In this case we use a standard object targeting a normal distribution for the final, trajectory-specific distributions. This inputs here is just the coefficient of variation to use to define the scale of the distributions – the object takes the prior for the mean from the intitial value of the torch parameter.
We also need to provide a prior for the level of white noise in the data.
Again we need to reset the parameter values to be scalars. By default these values will also determine the mean of the priors for the statistical model so we’ll generate them randomly.
[10]:
# Reset parameter values
v0_prior = torch.rand((1,)) * 2.0
theta0_prior = torch.rand((1,)) * torch.pi / 2.0
c_prior = torch.rand((1,)) * 2.0
model.discrete_equations.ode.c.data = c_prior.detach().clone()
model.discrete_equations.ode.theta0.data = theta0_prior.detach().clone()
model.discrete_equations.ode.v0.data = v0_prior.detach().clone()
cov_prior = 0.1
mapper = stochastic.MapNormal(cov_prior)
noise_prior = torch.tensor(0.01)
hsmodel = stochastic.HierarchicalStatisticalModel(model, mapper, noise_prior)
Guide
We also need to provide a guide – an analytic, parameterized statistical distribution that will end up representing the true posterior distribution of the statistical model. Luckily pyro provides built in methods for automatically creating guides. Here we will use the AutoDelta distribution that will provides a maximum a posteriori (MAP) estimation for the location and scale of each parameter distribution
[11]:
guide = pyro.infer.autoguide.guides.AutoDelta(hsmodel)
As with the deterministic case we need to provide some training hyperparameters and setup the model and the optimizer
[12]:
lr = 5.0e-3
niter = 500
num_samples = 1
optimizer = pyro.optim.ClippedAdam({"lr": lr})
loss = Trace_ELBO(num_particles=num_samples)
svi = SVI(hsmodel, guide, optimizer, loss = loss)
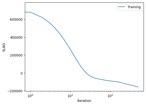
And now we can run the training loop
[13]:
titer = tqdm.tqdm(
range(niter),
bar_format="{desc}: {percentage:3.0f}%|{bar}|{n_fmt}/{total_fmt}{postfix}",
)
titer.set_description("Loss:")
loss_history = []
for i in titer:
closs = svi.step(times, results = data_results)
loss_history.append(closs)
titer.set_description("Loss: %3.2e" % closs)
plt.semilogx(loss_history, label="Training")
plt.xlabel("Iteration")
plt.ylabel("ELBO")
plt.legend(loc="best")
plt.show()
Loss: -1.57e+05: : 100%|██████████|500/500
Let’s see how well we did
By comparing the upper-level normal distributions (i.e. the distribution of the parameters overall) to the values we infered.
[14]:
parameters = {
"v0": (
(
"AutoDelta.discrete_equations.ode.v0_loc",
"AutoDelta.discrete_equations.ode.v0_scale",
),
(v0_prior, v0_prior * cov_prior),
(v0_loc, v0_scale),
),
"theta0": (
(
"AutoDelta.discrete_equations.ode.theta0_loc",
"AutoDelta.discrete_equations.ode.theta0_scale",
),
(theta0_prior, theta0_prior * cov_prior),
(theta0_loc, theta0_scale),
),
"c": (
(
"AutoDelta.discrete_equations.ode.c_loc",
"AutoDelta.discrete_equations.ode.c_scale",
),
(c_prior, c_prior * cov_prior),
(c_loc, c_scale),
),
}
rng = np.linspace(0,2.0,100)
for name, ((train_loc, train_scale), (prior_loc, prior_scale), (act_loc, act_scale)) in parameters.items():
train_loc = pyro.param(train_loc).data
train_scale = pyro.param(train_scale).data
plt.fill_between(rng, ss.norm.pdf(rng, train_loc, train_scale), label = "Trained", alpha = 0.5)
plt.fill_between(rng, ss.norm.pdf(rng, prior_loc, prior_scale), label = "Prior", alpha = 0.5)
plt.plot(rng, ss.norm.pdf(rng, act_loc, act_scale), label = "Actual posterior", color = 'k', lw = 2)
plt.legend(loc='best')
plt.title(name)
plt.show()
We can also see how well we captured the observed trajectories by plotting a prediction interval (calculated by sampling the final, trained statistical model) versus the collection of trajectories.
[15]:
predict = Predictive(hsmodel, guide = guide, return_sites=("obs",), num_samples=5)
with torch.no_grad():
samples = predict(times)["obs"]
pred = 0.05
samples = samples.transpose(0,1).reshape((ntime,-1,2))
k_lb = int(samples.shape[1]*pred)
k_ub = int(samples.shape[1]*(1-pred))
x_lb, _ = torch.kthvalue(samples[...,0], k_lb, dim = 1)
x_ub, _ = torch.kthvalue(samples[...,0], k_ub, dim = 1)
plt.figure()
plt.plot(times[...,0], data_results[..., 0], 'k-', lw = 0.1)
plt.fill_between(times[:, 0, 0], x_lb, x_ub, alpha=0.4)
plt.xlabel("Time")
plt.ylabel("x")
plt.title("X")
plt.show()
y_lb, _ = torch.kthvalue(samples[..., 1], k_lb, dim=1)
y_ub, _ = torch.kthvalue(samples[..., 1], k_ub, dim=1)
plt.figure()
plt.plot(times[..., 0], data_results[..., 1], "k-", lw=0.1)
plt.fill_between(times[:, 0, 0], y_lb, y_ub, alpha=0.4)
plt.xlabel("Time")
plt.ylabel("y")
plt.title("Y")
plt.show()